Account Balance Checker

IVR - An example of an account balance information skill.

Type
IVR
Solution
Liberty Converse 5.0+
Release Date
25th November 2019
Developer
Netcall
Rating

Description

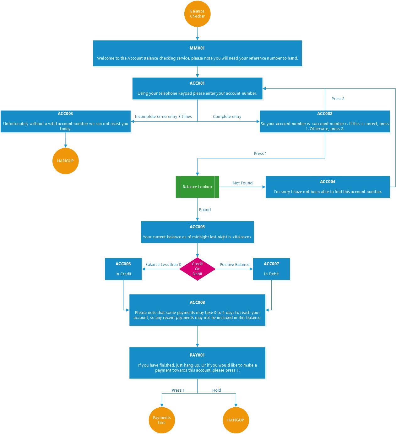
This a great starting point for an IVR information skill that allows callers to hear their account balance by entering their account number using DTMF digits. 

The IVR then looks up the account in an uploaded CSV file and will read back the current balance associated with the account.

After reading out the balance the IVR offers to transfer to a payments line if the caller would like to make a payment.

Screenshots

Reviews