Blue Badge Application Process

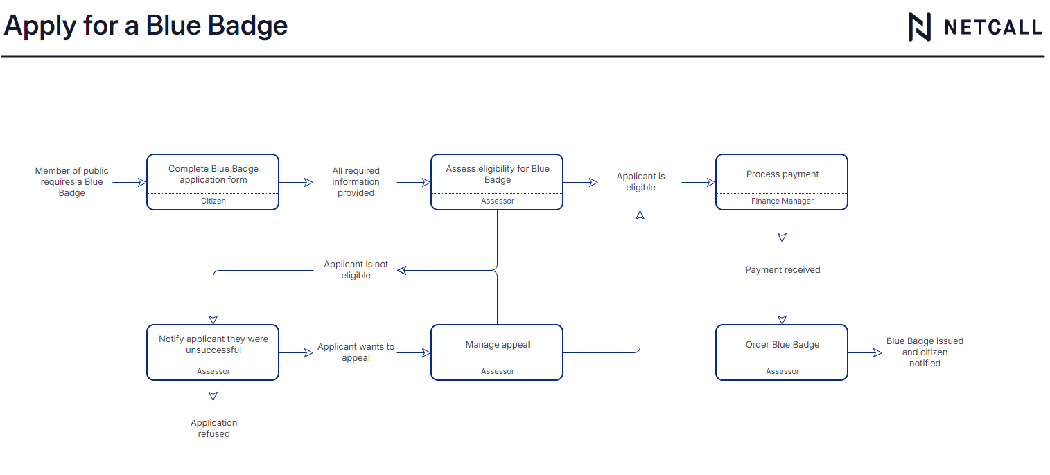
This is a simple process for a local council to follow for the issuing of Blue parking badges.

Type
Process
Solution
Liberty Spark 1.1
Release Date
2nd September 2024
Developer
Netcall
Rating

Description

This is a simple process for a local council to follow for the issuing of Blue parking badges.

The process starts with the customer submitting the application.

It includes the various routes that an application might come into the local council including contact centre, web forms, email, social media and hard copy.

The application is assessed and payment is taken before the badge is issued.

Screenshots

Reviews