CH Dog Fouling Module

The CH Dog Fouling Module provides a way for citizens to report Dog Fouling to the Council, including information about the person suspected of not cleaning up after their dog.

Type
Module
Solution
Citizen Hub 2021.3
Release Date
6th October 2020
Developer
Netcall
Rating

Description

CH Modules are designed to help accelerate a council’s implementation of a particular service delivery.  The CH Modules are designed to work as part of the Netcall CH Framework and therefore both CH Central and CH Host are prerequisites.

The CH Framework has been created in a way that allows you to download and deploy these accelerators yourself.  Alternatively, this can be done in partnership with Netcall, and we offer a dedicated CH Training course to help you learn to deploy, create and share your own CH add-ons.

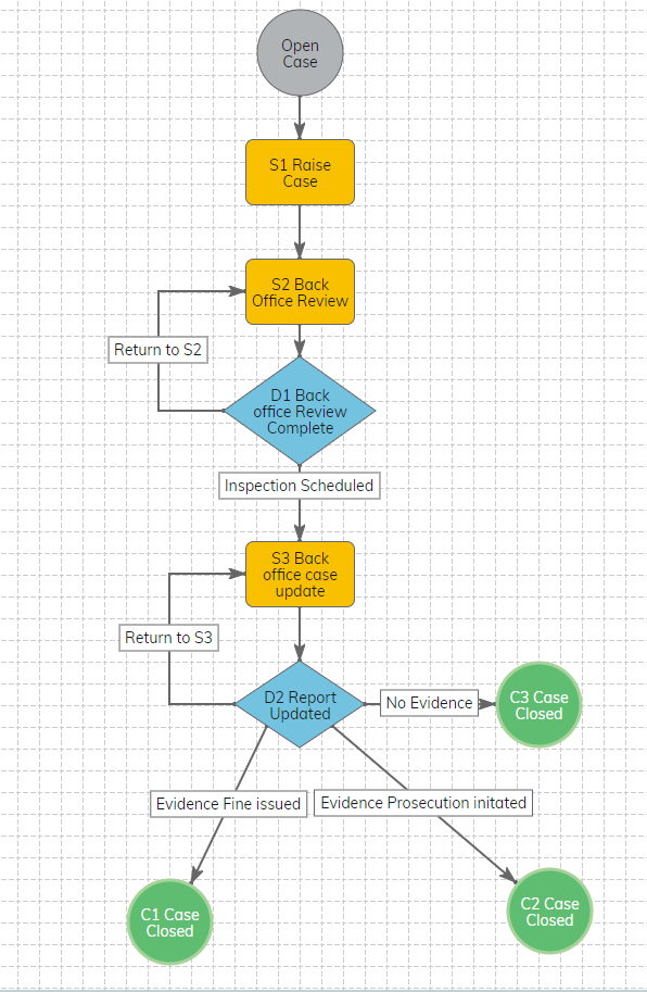
The CH Dog Fouling Module provides a way for citizens to report Dog Fouling to the Council.   It includes the ability to provide information about the person suspected of not cleaning up after their dog along with specific information about the location,   

The workflow supports the request for additional information, and options for scheduling an inspection and for taking photos of the location in order to support obtaining information to pursue any prosecution. Automated emails form part of the workflow, so everyone from the person reporting the issue to the staff tasked with undertaking the work can be kept up to date with progress.

The module can be expanded to include additional questions and additional process steps to suit a particular council’s requirement. Although the module doesn’t include any integrations, using the Liberty Create integrations features the accelerator can easily be expanded to include integration to a back office or external contractor's solution if required.
 

Screenshots

Reviews