CH Event Safety Module

The CH Event Safety Module provides a way for members of the public to apply for Event Safety / Temporary Event Notifications.

Type
Module
Solution
Citizen Hub 2021.3
Release Date
6th December 2019
Developer
Netcall
Rating

Description

CH Modules are designed to help accelerate a council’s implementation of a particular service delivery.  The CH Modules are designed to work as part of the Netcall CH Framework and therefore both CH Central and CH Host  are prerequisites.

The CH Framework has been created in a way that allows you to download and deploy these accelerators yourself.  Alternatively, this can be done in partnership with Netcall, and we offer a dedicated CH Training course to help you learn to deploy, create and share your own CH add-ons.

The CH Event Safety Module module has been built to allow customers to apply for Event Safety / Temporary Event Notifications. It has been designed to be used by Agents or on the Portal. Part of the module is the initial capture form, which will be required to be completed and submitted to the local authority in order to progress this as a case.

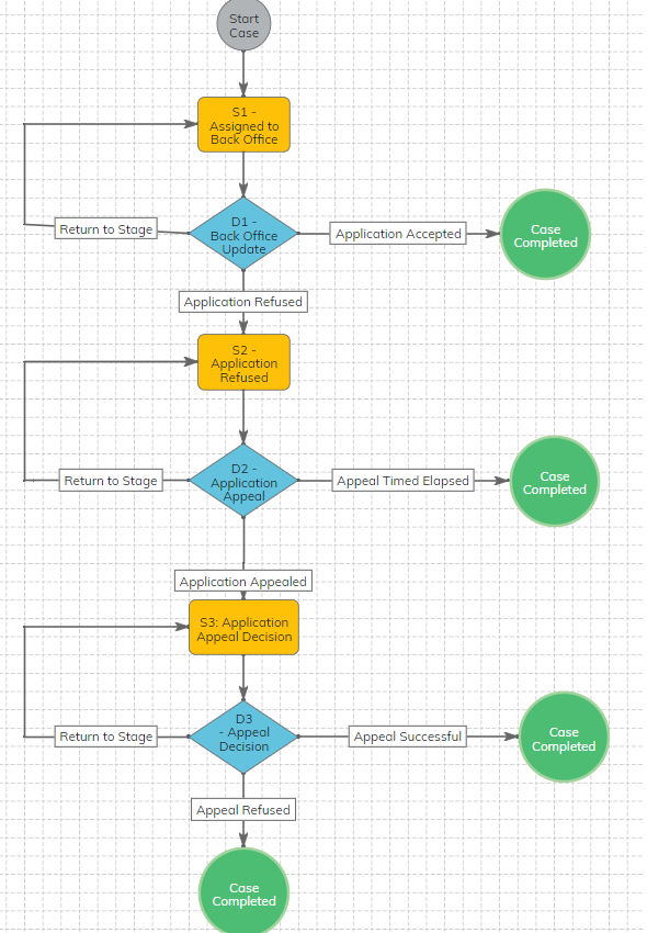
Once a form has been submitted, a case and workflow process are started in CH managing the lifecycle of the application for the Event Safety / Temporary Event Notification from start to finish.

As part of this workflow updates can be added such as the internal notes as well as the ability to send correspondence to the reporter at any time. Also,  there are a number of outcomes that are recorded as part of the case completion, such as application as successful or invalid as well as the ability for the applicant to appeal the decision.

Screenshots

Reviews