CH Parking Charge Notice Challenge Module

The CH Parking Charge Notice Challenge Module provides forms to allow a member of the public to raise a challenge against a parking charge that they have received whilst parked in a council managed parking space. This content is not available to download from AppShare. Please speak to your Account Manager or Engagement Manager to arrange for an installation.

Type
Module
Solution
Citizen Hub 2021.3
Release Date
12th November 2020
Developer
Netcall
Rating

Description

CH Modules are designed to help accelerate a council’s implementation of a particular service delivery.  The CH Modules are designed to work as part of the Netcall CH Framework and therefore both CH Central and CH Host are prerequisites.

The CH Framework has been created in a way that allows you to download and deploy these accelerators yourself.  Alternatively, this can be done in partnership with Netcall, and we offer a dedicated CH Training course to help you learn to deploy, create and share your own CH add-ons.

The CH Parking Charge Notice Challenge Module provides forms to allow a member of the public to raise a challenge against a parking charge that they have received whilst parked in a council managed parking space. It has been designed to be used by Agents or on the Portal. As part of the module is the initial capture form which will be required to be completed and submitted to the local authority in order to progress this as a case.

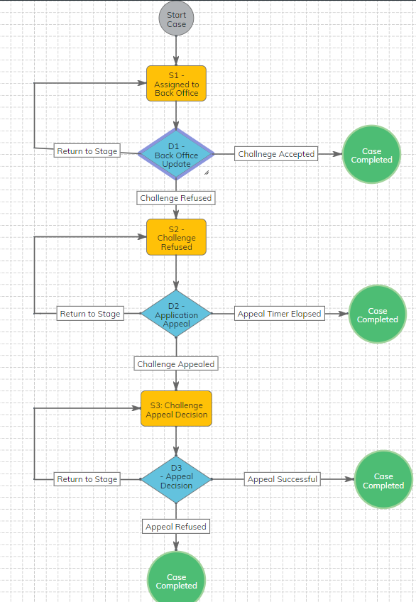
Once a form has been submitted a case and workflow process are started in CH managing the lifecycle of the request for PCN Payment Challenge from start to finish. The module contains an Object to store the PCN Fine information which is looked up against as part of the form. On matching to a fine the details are then displayed to the challenger.

This service allows a member of the public to provide information about the Parking Charge notice, their vehicle and the location of the infringement.  Additional information including photographic evidence can also be submitted as part of their challenge, The process allows for the council to manage the request within the CH Framework including reviewing, deciding on an outcome and also with an appeals process all featuring as part of the process.
As part of this workflow updates can be added such as the internal notes as well as the ability to send correspondence to the challenger at any time. As part of the workflow there are also a number of outcomes which are recorded as part of the case completion, such as the refusal to the challenge and the ability to handle appealing of decisions.

The workflow supports the request for additional information, and provision of the outcome to the customer.  With automated emails forming part of the workflow everyone from the person reporting the issue to the staff tasked with undertaking the work can be kept up to date with progress.

The module can be expanded to include additional questions and additional process steps to suit a particular council’s requirement. Although the module doesn’t include any integrations, using the Liberty Create integrations features the accelerator can easily be expanded to include integration to a back office or external contractor’s solution if required.

This content is not available to download from AppShare. Please speak to your Account Manager or Engagement Manager to arrange for an installation.

Screenshots

Reviews