The CH Trees, Verges and Grass Cutting Module provides public access for notifying the Council about issues with Trees, Verges or Grass cutting where it is traditionally the responsibility of the Council to monitor and maintain them.This content is not available to download from AppShare. Please speak to your Account Manager or Engagement Manager to arrange for an installation.
CH Modules are designed to help accelerate a council’s implementation of a particular service delivery. The CH Modules are designed to work as part of the Netcall CH Framework and therefore both CH Central and CH Host are prerequisites.
The CH Framework has been created in a way that allows you to download and deploy these accelerators yourself. Alternatively, this can be done in partnership with Netcall, and we offer a dedicated CH Training course to help you learn to deploy, create and share your own CH add-ons.
The CH Trees, Verges and Grass Cutting Module provides public access for notifying the Council about issues with the maintenance and upkeep of trees, verges or grass cutting where it is traditionally the Councils responsibility. As part of the module is the initial capture form, which will be required to be completed and submitted to the local authority in order to progress this as a case.
Once a form has been submitted a case and workflow process are started in CH managing the lifecycle of the request for report of Trees Verges Grass Cutting issues from start to finish. With the option to specify which of the three types of issue this relates to and the specific nature of the issue for that type, for example it may be an issue to do with a tree and that tree may have fallen down. The specific location of the problem can be provided along with photographic evidence to help expedite any urgent issues for safety of the public.
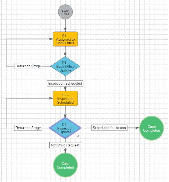
As part of this workflow updates can be added such as the internal notes as well as the ability to send correspondence to the reporter at any time. As part of the workflow there are also a number of outcomes which are recorded as part of the case completion, such as declaring the issue as being invalid or scheduled for resolution.
The workflow supports the request for additional information, prioritisation and scheduling follow up procedures to check on suitability of any resolution. Also included is the ability to track progress with the case and for updates to the progress to be entered and sent to the customer to keep them informed. With automated emails forming part of the workflow everyone from the person reporting the issue to the staff tasked with undertaking the work can be kept up to date with progress.
The module can be expanded to include additional questions and additional process steps to suit a particular council’s requirement. Although the module doesn’t include any integrations, using the Liberty Create integrations features the accelerator can easily be expanded to include integration to a back office or external contractor’s solution if required.