Local Council Complaints Process

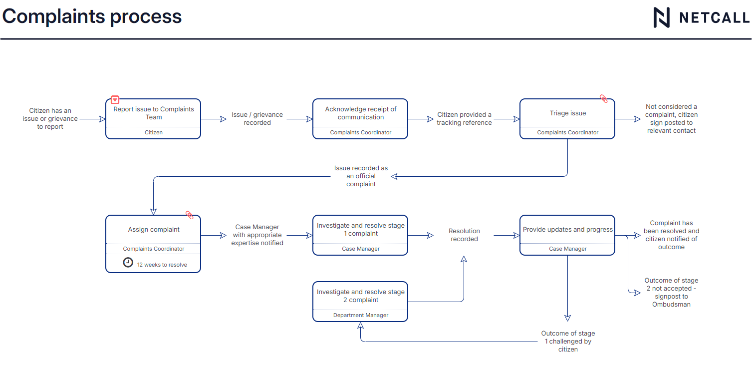
The complaints process template shows how complaints are submitted to the council and then managed first through stage 1, then stage 2 and finally escalated to the ombudsman if a resolution is not possible.

Type
Process
Solution
Liberty Spark 1.1
Release Date
2nd September 2024
Developer
Netcall
Rating

Description

The complaints process template shows how complaints are submitted to the council and then managed first through stage 1, then stage 2 and finally escalated to the ombudsman if a resolution is not possible.

This template also includes detail of all the different routes that a complaint can be submitted to the council.

Screenshots

Reviews