Non-payment of Rent

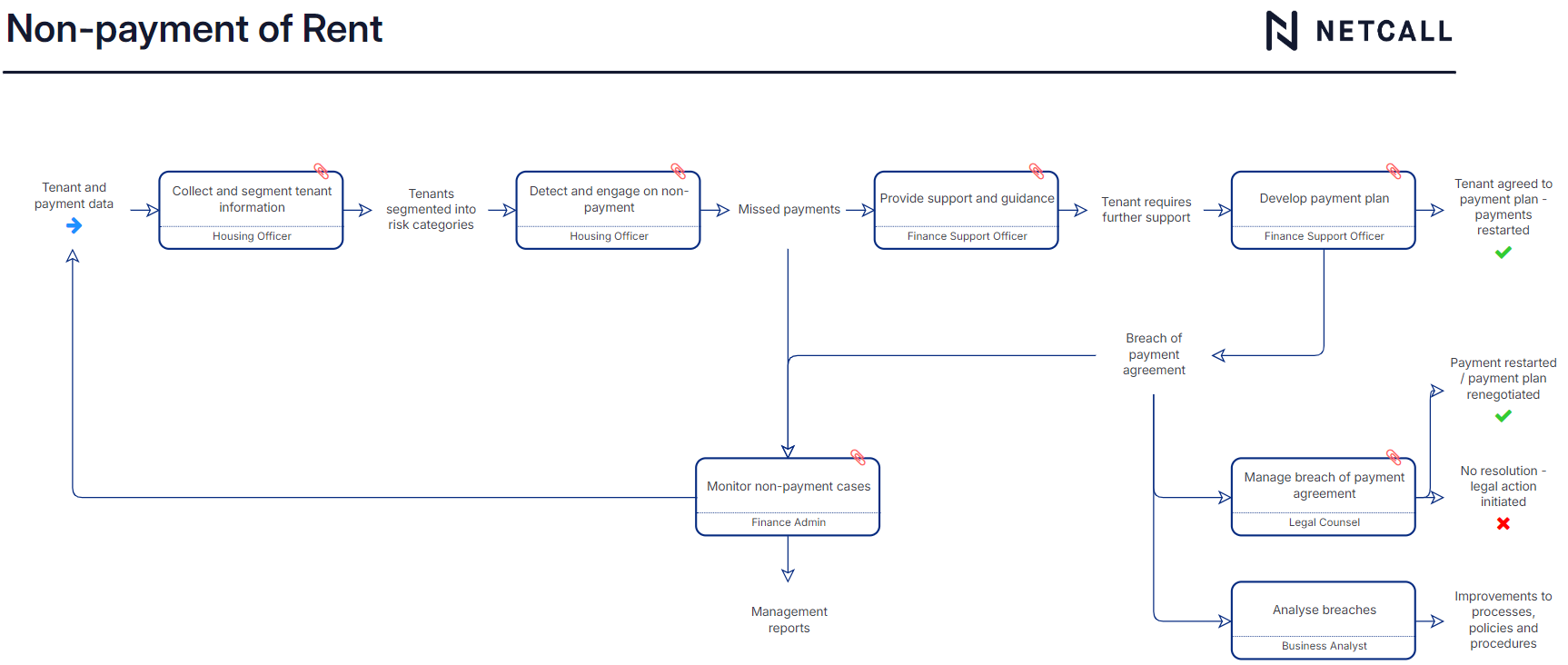
The non-payment of rent process covers the steps for monitoring rent payments, assessing tenants' financial situation, providing support and guidance and the development of repayment plans.

Type
Process
Solution
Liberty Spark 1.1
Release Date
21st October 2024
Developer
Netcall
Rating

Description

The non-payment of rent process covers the steps for monitoring rent payments, assessing tenants' financial situation, providing support and guidance and the development of repayment plans.

This process also includes the use of icons to show different types of outcome.

Screenshots

Reviews